To Stamp or Not to Stamp?

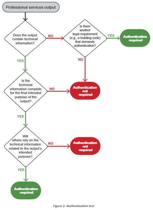
APEGA provides clear direction for licensed professionals and permit holders on the definition of what a professional work product (PWP) is and how/when to authenticate them.

Here is the Authentication Test:

To stamp or not to stamp

Preparing technical designs, reports and specifications is what we do at Lexus Engineering.  During the normal design process, we take the time to run the calculations to ensure the work product is solid and that we can stand behind it.

From time to time, we get urgent requests like “can you spec out that RTU, I need to order it today” or “what size should that pipe be, I’m on-site and need it now”.   The requester is in a rush and just wants to get the information and move on.  It is tempting to provide the info verbally over the phone and forget about it.  However, it is critical at that moment, to pause and carefully review the proposed solution and ensure that it will work properly in the context it is being used.  Proper paperwork, including updates to the design, must be made, and yes, authenticated if it passes the Authentication Test. Not authenticating a PWP is a violation of the Act.

For more information, see  Apega Authenticating Practice Standard